氢能未来15年发展规划发布!
2022-03-23
来源: 国家能源局
氢能是一种来源丰富、绿色低碳、应用广泛的二次能源,对构建清洁低碳安全高效的能源体系、实现碳达峰碳中和目标,具有重要意义。
3月23日,国家发改委、国家能源局联合发布《氢能产业发展中长期规划(2021-2035年)》,明确到2025年,初步建立以工业副产氢和可再生能源制氢就近利用为主的氢能供应体系。燃料电池车辆保有量约5万辆,部署建设一批加氢站。可再生能源制氢量达到10-20万吨/年,成为新增氢能消费的重要组成部分,实现二氧化碳减排100-200万吨/年。
到2030年,形成较为完备的氢能产业技术创新体系、清洁能源制氢及供应体系,产业布局合理有序,可再生能源制氢广泛应用,有力支撑碳达峰目标实现。
到2035年,形成氢能产业体系,构建涵盖交通、储能、工业等领域的多元氢能应用生态。可再生能源制氢在终端能源消费中的比重明显提升,对能源绿色转型发展起到重要支撑作用。
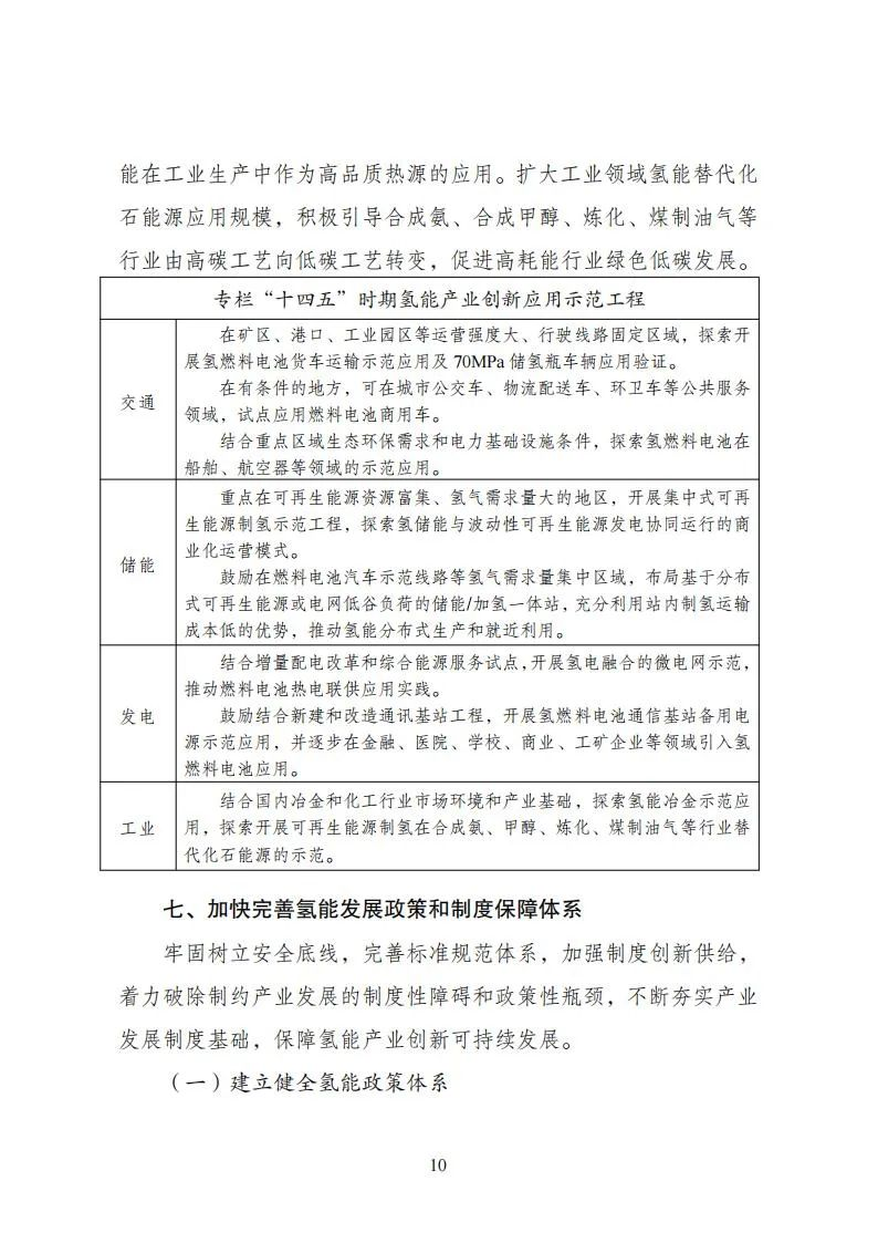
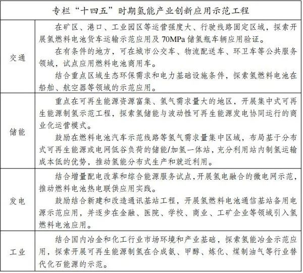
《规划》明确,将在交通、储能、发电、工业四大领域推进“十四五”时期氢能产业创新应用示范工程。
.png)
全文如下:
.png)
.png)
.png)
.png)
.png)








